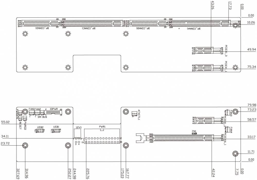
Кроссплата PE-6SD от IEI Integration предназначена для расширения функциональности промышленных компьютеров, обеспечивая гибкость в выборе компонентов и адаптацию под специфические задачи. Она поддерживает стандарт PICMG 1.3 и форм-фактор 2U, предлагая 5 слотов расширения: 1xPICMG, 1xPCIe x16 и 3xPCIe x1.
Ключевые технические характеристики:
- Габаритные размеры: 79.98 x 327.69 мм
- Слоты расширения: 1xPICMG, 1xPCIe x16, 3xPCIe x1
- Разъемы питания: ATX (24 + 4 контакта), шаг 4,2 мм, тип MF24 + MF4
- USB 2.0 порты: 4
- Отсутствие слотов ISA
Кроссплата PE-6SD используется в различных отраслях, включая видеонаблюдение, безопасность, машиностроение, легкую и тяжелую промышленность, производство, автоматизацию и конструкторскую деятельность. Она обеспечивает надежную интеграцию компонентов, соответствующих стандарту PICMG 1.3, и поддерживает разнообразные периферийные устройства через слоты PCIe x16 и x1.
Преимущества кроссплаты PE-6SD включают:
- Гибкость конфигурации: возможность выбора и замены компонентов в соответствии с требованиями проекта
- Совместимость: поддержка стандартов PICMG 1.3 и PCIe, обеспечивающая интеграцию с широким спектром оборудования
- Надежность: соответствие промышленным стандартам для обеспечения стабильной работы в различных условиях
Кроссплата PE-6SD от IEI Integration является эффективным решением для построения промышленных систем, требующих гибкости и надежности при выборе и интеграции компонентов.
Основные характеристики:
| Характеристика | Значение |
|---|---|
| Габаритные размеры, мм | 79.98 x 327.69 |
| Общее количество слотов расширения | 5 |
| Форм-фактор платы | Кроссплата для PICMG 1.3 |
| Слоты расширения | PCIe x1 PCIe x16 |
| Количество и тип разъёмов входного питания | ATX (24 + 4 конт.), шаг 4,2 мм, тип MF24 + MF4 |
| USB 2.0 | 4 |
| PCIe x1 | 3 |
| ISA | Нет |
| PCIe x16 | 1 |
Вы можете разместить заявку удобным для вас способом:
• через корзину на сайте, добавив выбранные товары;
• по телефону или электронной почте, указанным в разделе «Контакты»;
• через форму обратной связи или онлайн-чат.
Что указать в заявке
Для быстрой обработки заявки просим указывать:
• список оборудования с количеством;
• контактные данные (e-mail и телефон);
• реквизиты компании.
Подробнее см. на странице «Как купить?».
Все финансовые операции проводятся строго в безналичной форме, что гарантирует надежность и соответствие требованиям корпоративных стандартов.
- Форма оплаты. Все расчёты осуществляются исключительно в безналичной форме на основании выставленного счёта.
- Для юридических лиц. Наша деятельность ориентирована на оптовые поставки для компаний. В редких случаях возможна продажа физическим лицам для целей предпринимательской деятельности.
- Для международных клиентов. При поставках за пределы Республики Казахстан НДС не начисляется. Возможны расчёты в USD, EUR и CNY.
- Отсрочка платежа. Для постоянных и проверенных партнёров возможна индивидуальная договорённость об отсрочке.
Мы предлагаем несколько удобных способов получения оборудования. Выберите тот, который лучше всего соответствует вашим потребностям:
- Самовывоз со склада в Алматы.
Быстро и бесплатно для тех, кто находится в Алматы или может самостоятельно организовать забор товара. - Курьерская доставка по Алматы.
Удобное решение для оперативной доставки по городу. - Доставка транспортными компаниями по Казахстану и за рубеж.
Надежный способ отправки в любой регион и за пределы страны, включая удалённые объекты — рудники, месторождения, режимные территории и другие площадки, где требуется соблюдение особых условий безопасности (например, наличие у курьеров касок, жилетов и другого СИЗ).