Промышленная одноплатная система KINO-DH310 от IEI Integration предназначена для применения в задачах, требующих высокой вычислительной мощности и надежности. Плата формата Mini-ITX оснащена сокетом LGA1151, поддерживающим процессоры Intel Core 8-го и 9-го поколений, включая i7, i5, i3, Pentium и Celeron, с тепловым пакетом до 65 Вт. Это обеспечивает гибкость в выборе процессора в зависимости от требований к производительности.
Плата поддерживает до 64 ГБ двухканальной памяти DDR4 с частотой 2666/2400 МГц, что гарантирует высокую пропускную способность для ресурсоемких приложений. Для графического вывода предусмотрены два порта HDMI с разрешением до 4096x2160 при 30 Гц, а также опциональный внутренний DisplayPort с разрешением до 4096x2160 при 60 Гц, позволяющий подключать два независимых дисплея.
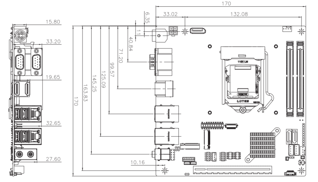
Сетевые возможности обеспечиваются двумя гигабитными Ethernet-контроллерами Realtek RTL8111H, обеспечивающими надежное и высокоскоростное подключение к сети. Плата оснащена широким спектром интерфейсов ввода/вывода, включая четыре порта USB 3.2 Gen1, четыре порта USB 2.0, два порта RS-232, один порт RS-422/485, а также разъемы для подключения PS/2 устройств, аудио и GPIO. Для расширения функциональности предусмотрены слоты PCIe x16 и M.2, поддерживающие различные модули расширения.
KINO-DH310 применяется в различных сферах, включая промышленную автоматизацию, системы видеонаблюдения, медицинское оборудование и встраиваемые решения. Ее возможности позволяют интегрировать плату в системы, требующие высокой производительности и надежности. Плата совместима с современными компонентами и периферийными устройствами, обеспечивая гибкость в построении различных конфигураций.
Среди преимуществ KINO-DH310 можно отметить компактные размеры, богатый набор интерфейсов и расширяемость. Плата поддерживает работу в температурном диапазоне от 0°C до 60°C, что делает ее подходящей для эксплуатации в различных условиях. Совместимость с современными компонентами и периферийными устройствами обеспечивает гибкость в построении различных конфигураций.
Основные характеристики:
| Характеристика | Значение |
|---|---|
| Вес брутто, кг | 0.9 |
| Габаритные размеры, мм | 170 х170 |
| Вес нетто, кг | 0.4 |
| Потребляемая мощность, не более Вт | 135.84 |
| Тестовая конфигурация | Intel® Core™ i7-8700 до 4.60 ГГц CPU с 2 х 8 Гб 2666MГц DDR4 |
| Потребление 12 В | 11,32А |
| RS-232 | 3 |
| Разъем процессора | LGA 1151 |
| Максимальный объем оперативной памяти | до 64 Гб |
| Установлен процессор | Нет |
| RS-422/485 | 1 |
| USB 2.0 | 4 |
| Объем установленной оперативной памяти | Не установлена |
| Разъём оперативной памяти | SO-DIMM |
| Общее количество слотов расширения | 3 |
| USB 3.x | 4 |
| Слоты расширения | M.2 Key A PCIe x16 M.2 Key M 2242/2260/2280 |
| Видеоинтерфейсы | HDMI |
| Форм-фактор платы | Mini-ITX |
| Дополнительные функции | Сторожевой таймер |
| Поддерживаемые карты памяти | Del |
| Тип процессора | Intel Celeron Intel Core i3 Intel Core i5 Intel Core i7 Intel Pentium |
| Порты и интерфейсы | Digital I/O (GPIO) I2C PS/2 SMBus |
| Сетевые интерфейсы (Ethernet) | 2 x 10/100/1000 (RJ-45) |
| Сертификаты | CE FCC |
| Тип устройства | Процессорная плата |
| Тип оперативной памяти | DDR4 |
| SATA | 2 x SATA III (6 Гб/с) |
| Кабели | SATA - 1 шт. |
| Количество и тип разъёмов входного питания | 1 х DIN 4-pin + 2 x 2 pin (внутренний) |
| Диапазон входного напряжения питания | 12 В, DC |
| RoHS | Да |
| Температура хранения, °C | -10 ~ +70 |
| Влажность | 5 ~ 95 % ( без конденсата ) |
| Температура эксплуатации, °C | -20 ~ +60 |
| Форм-фактор процессорной платы | Mini-ITX |
| Сторожевой таймер ( WDT ) | Программируемый от 1 до 255 сек. |
| Переключатель режима работы: AT/ATX | Да |
| Цифровые (GPIO) | 8 бит |
| RS-232/485 | 1 |
| SMBus | 1 |
| I2C | 1 |
| Клавиатура / Мышь (PS/2) | 1 x KB/MS |
| PCIe x16 | 1 |
| M.2 | 1 х M.2 Key A 2230 (USB 2.0/PCIe x1) 1 х M.2 Key М |
| Объём установленной памяти | Не установлена |
| Тип памяти | DDR4 |
| Количество и тип разъемов памяти | 2 x SO-DIMM |
| Максимальный объем памяти | до 64 Гб |
| Частота памяти | 2666 МГц 2400 МГц |
| Установленный процессор | Не установлен |
| Тип поддерживаемых процессоров | Intel Celeron Intel Core i7 Intel Core i5 Intel Core i3 Intel Pentium |
| Контроллер Ethernet | Realtek RTL8111Н |
| Количество и тип портов | 2 х 10/100/1000 (RJ-45) |
| BIOS | AMI UEFI |
| Южный мост (Southbridge) | Intel H310 |
| Видеоконтроллер | Intel HD Graphics Gen 9 |
| Максимальное разрешение | 4096 x 2304 |
| Дополнительные возможности | Поддержка двух мониторов Поддержка DX11.3/12, OpenGL 4.3/4.4/4.5, OpenCL1.2/2.0/2.1 |
| Интерфейсы | HDMI x 2 DisplayPort |
| Контроллер | Realtek ALC662 |
| Разъёмы | Line Out (Phone Jack 3.5 мм) Mic In (Phone Jack 3.5 мм) Audio |
Вы можете разместить заявку удобным для вас способом:
• через корзину на сайте, добавив выбранные товары;
• по телефону или электронной почте, указанным в разделе «Контакты»;
• через форму обратной связи или онлайн-чат.
Что указать в заявке
Для быстрой обработки заявки просим указывать:
• список оборудования с количеством;
• контактные данные (e-mail и телефон);
• реквизиты компании.
Подробнее см. на странице «Как купить?».
Все финансовые операции проводятся строго в безналичной форме, что гарантирует надежность и соответствие требованиям корпоративных стандартов.
- Форма оплаты. Все расчёты осуществляются исключительно в безналичной форме на основании выставленного счёта.
- Для юридических лиц. Наша деятельность ориентирована на оптовые поставки для компаний. В редких случаях возможна продажа физическим лицам для целей предпринимательской деятельности.
- Для международных клиентов. При поставках за пределы Республики Казахстан НДС не начисляется. Возможны расчёты в USD, EUR и CNY.
- Отсрочка платежа. Для постоянных и проверенных партнёров возможна индивидуальная договорённость об отсрочке.
Мы предлагаем несколько удобных способов получения оборудования. Выберите тот, который лучше всего соответствует вашим потребностям:
- Самовывоз со склада в Алматы.
Быстро и бесплатно для тех, кто находится в Алматы или может самостоятельно организовать забор товара. - Курьерская доставка по Алматы.
Удобное решение для оперативной доставки по городу. - Доставка транспортными компаниями по Казахстану и за рубеж.
Надежный способ отправки в любой регион и за пределы страны, включая удалённые объекты — рудники, месторождения, режимные территории и другие площадки, где требуется соблюдение особых условий безопасности (например, наличие у курьеров касок, жилетов и другого СИЗ).